實修、意指透過密法禪修技巧,來實踐大乘佛法調伏自心、六度般若與利益眾生的過程。一般來說,一個完整的密法學習,必須經過兩大階段、各三個次第:
一、得法
學人要於持有該法傳承必完成實修者處,領受:一、灌頂。二、口傳。三、教授,完整的得到上三者,傳統上稱為「瀉瓶教授」
二、修法
學人得法後,必須完成:一、自利唸誦法。二、利他成就法。三、補闕護摩法,來完成該法的實修階段。
然而,現在在華人地區因各種文化因素,或有上師傳法時只傳灌頂而無後二,或有弟子得法後只能定期共修、甚或完全不修者,雖然這是受限於語言、文化等條件,但實在可惜。
解脫協會以藏傳佛法在漢土扎根為志,因此透過上說的兩階段、各三次第,將藏傳佛法、特別是噶瑪噶舉派中主要修持的法門落實於斯,自然也是重要的法務,也是岡波林計劃之所為。
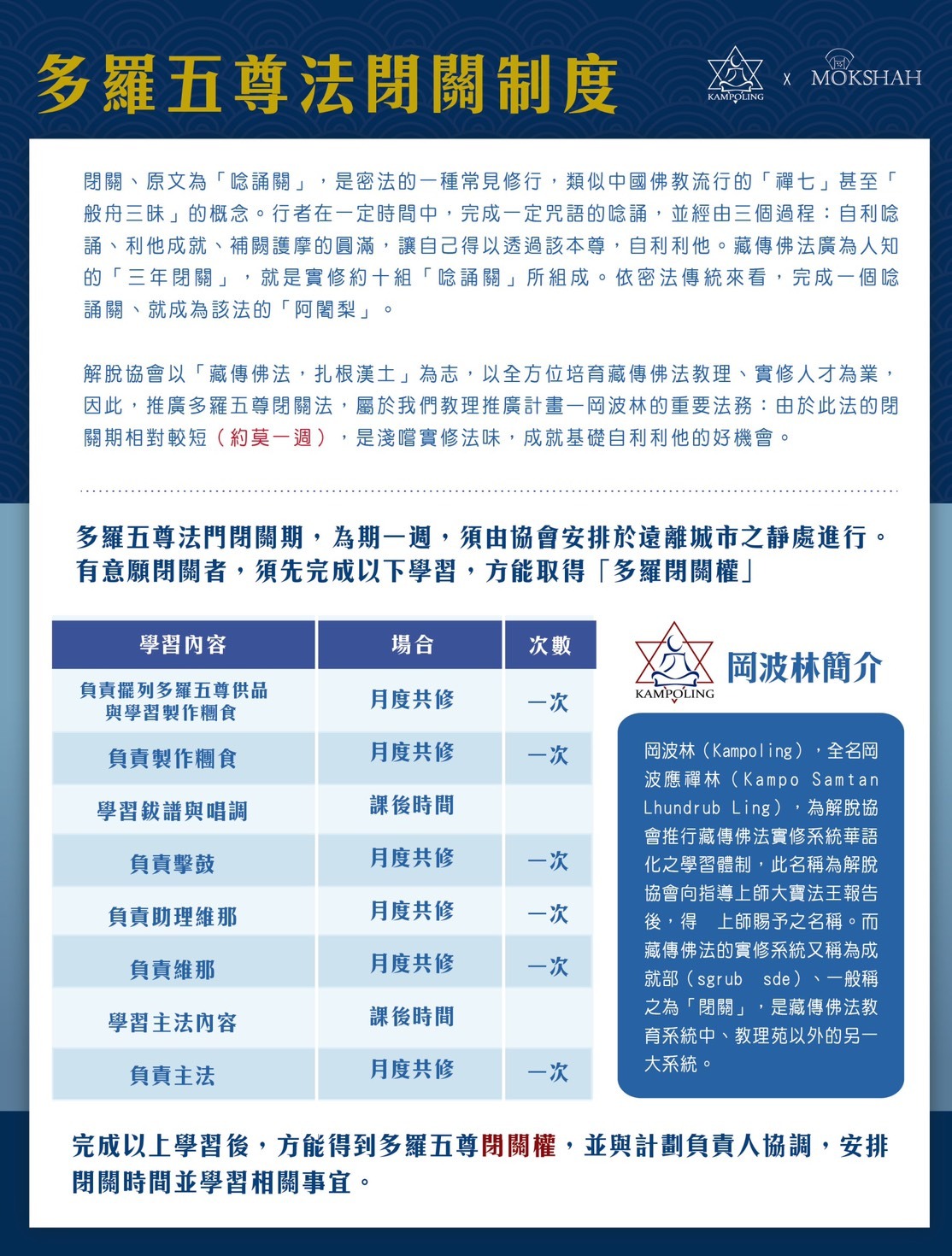
2019年八月,我們也在教內先賢 確戒仁波切.喇嘛彭措的慈悲護念下,得到多羅五尊、這第一世大寶法王的秘密事業本尊之完整瀉瓶教導。隨後每個月第二個週六的多羅五尊法共修上,也持續維持近五十位同學的參與。

如傳法上師的譬喻巧說一般:得法之後,我們理應透過共修、一起生火來略為烤乾我們這個無始以來為煩惱之水所浸潤的濕木頭。然而,我們若要讓這把火到達一定的燃點,那完成上說修法、也就是「閉關」的三個次第不可或缺。傳統上,完成該三次第會因為主修的本尊之不同,而有時間長短之差異。比如金剛亥母要歷時八個月密集閉關,不動如來則要兩個月etc.

有幸的是,多羅五尊法門較為精簡,完成其閉關約莫需要投入一週左右的密集修持即可,非常適合忙碌的現代人一瞥密法禪修之精深。介於其種種功德之超勝,解脫法堂岡波林計劃中,以其作為重點推廣的「輕閉關」。然而,要進入閉關前,行者理應要有唱誦、步驟、備供等基本知識,因此法堂創辦人於 2019 年 10 月的多羅五尊共修上,公佈了該法的「閉關權」制度:學人應於共修時完成執事之輪值,得到閉關權後,方由法堂安排提供閉關之軟硬體設施,並有20餘位學人現場發心、加入閉關計劃的群組。

常見問答:
Q1. 我有參與 2018 年的瀉瓶教授,但沒有聽到閉關制的規則,我還能參加嗎?
A1.可以,請在任何一次共修時主動來詢問即可。
Q2. 執事練習必須持續、也就是六個月的共修都得持續參加嗎?
A2. 不用,每個學人都會有張進度卡,只要完成六次(不需持續)的執事擔當,就能申請閉關。唯須與計劃負責人翁同學協調擔當的時間。
Q3. 拿到閉關權後,必須馬上閉關嗎?
A3. 不需要,擁有閉關權的行者,可以隨時主動與法堂負責人溝通閉關時間、完全客制。只要滿足:
一、閉關者本身必須拿出7天。
二、該時間閉關場地上無額外活動。
即可安排閉關與相關教學。
Q4. 我想加入這個學習、但我沒有得法,該怎麼辦?
A4. 解脫法堂已將傳法上師的教授整理成文字資料,並會把握每次傳法上師來台的機會,祈請他傳授灌頂與口傳。
陸續得法者即可加入此輕閉關之計劃。
岡波林計劃所提供的學程,視傳法者決定是否有先修條件;例如不動如來實修營學人,必須完成四門必修基礎課程與不動如來一座禪法方得申請入學。
多羅五尊法因傳法上師慈悲,並無設下必修學程;然若欲參與閉關者,理應主動完成四門基礎必修之線上課程。

